MENU
Close
网站首页
关于协会
协会简介
组织架构
协会章程
行业自律公约
协会负责人
常务理事名单
理事名单
监事会名单
会员名单
协会事务
会员动态
行业资讯
建材产品
在线留言
联系我们
全站搜索
网站首页
关于协会
协会简介
组织架构
协会章程
行业自律公约
协会负责人
常务理事名单
理事名单
监事会名单
会员名单
协会事务
建设要闻
会员动态
行业新闻
政策法规
联系我们
协会事务
协会事务
您的位置 :
网站首页
>
协会事务
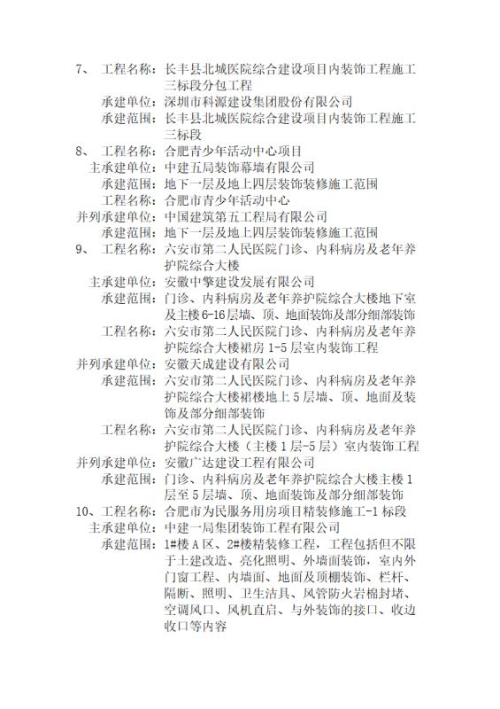
关于安徽省申报“2023-2024”年度第二批中国建筑工程装饰奖工程项目初审推荐情况的报告
日期:2024-04-30 11:38:15 浏览次数:3758 次
上一篇:
全省建筑业发展工作推进会在合肥召开
下一篇:
抓好“三大工程”建设 构建房地产发展新模式
地址:合肥市包河区紫云路与包河大道高架交叉口东北角-安徽省城乡规划建设大厦606、607室
电话:0551-62873845 62876928
QQ群:72938079
Copyright © 2006-2021. 安徽省建筑装饰协会 版权所有,并保留所有权利
皖公网安备 34011102001183号
皖ICP备2021008641号
微信公众号
QQ群:72938079
服务电话
0551-62873845 62876928
在线申报
申请会员
微信服务号